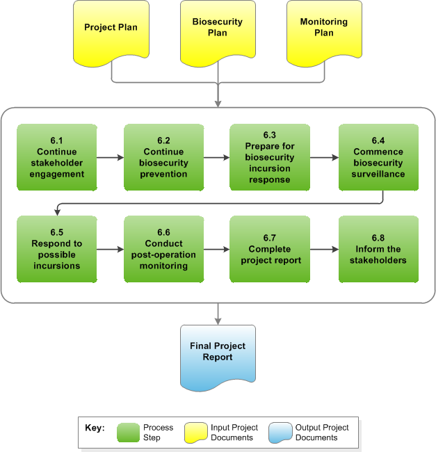
6. Sustaining the Project
Description
To sustain the benefits of the eradication operation, in this stage the island is protected from re-invasion by the eradicated species by following the Biosecurity plan. Monitoring data is also collected so that you can demonstrate the positive outcomes from eradicating the target species.
Before You Begin
You will need:
- To have completed the eradication operation
- The Project Plan
- The Operational Plan
- The Operational Review
- The Biosecurity Plan
- The Monitoring and Evaluation Plan
- To have read The Resource Kit - SustainingStage Overview
